Custom Roads allows organizations to combine roads that they manage with ArcGIS StreetMap Premium streets for a single, continuous, routable transportation network. StreetMap Premium Custom Roads is a separate, orderable product (in file geodatabase format) from Esri Customer Service. The StreetMap Premium Custom Roads file geodatabase is in the projected coordinate system of WGS84 Web Mercator (Auxiliary Sphere). Fast-drawing cartographic maps are also included in an ArcGIS Pro project (.aprx), as well as StreetMap Premium locators for accurate geocoding.
Note:
The StreetMap Premium Custom Roads dataset is provided in read-only format. After you copy the data to a local drive, make sure that the dataset (.gdb and .aprx) is set to a nonrestricted or nonread-only setting before beginning any editing.
The product offers a vector tile package (.vtpk) that is the same as the Esri Navigation basemap on ArcGIS Online that includes commercial data, plus other GIS community contributions. The map Navigation with Custom Streets (vtpk) is the default map in ArcGIS Pro for creating your own mobile map packages. In addition, the product offers the ArcGIS StreetMap Premium locators. To use the locators, as well as the network dataset, the ArcGIS StreetMap Premium extension for your region is required for ArcGIS Pro and ArcGIS Enterprise. For more details on the contents shipped with the StreetMap Premium Custom Roads product, see the Reference section at the end of the following document.
The following help documentation is provided with StreetMap Premium Custom Roads:
ArcGIS StreetMap Premium Custom Roads—ArcGIS Pro 3.3 (PDF file)
For information on a specific release of StreetMap Premium Custom Roads, see the Release Notes.
For organizations interested in creating a local or regional public transit network with the StreetMap Premium Custom Roads dataset, see the Network Analyst tutorial and refer to the specific notes about using the Custom Roads data. The tutorial will help you create an entirely new or separate transit network dataset combining publicly available General Transit Feed Specification (GTFS) data and feature classes from the StreetMap Premium Custom Roads dataset. The new transit network does not replace or cannot be combined with the existing StreetMap Premium Custom Roads network dataset to create a multi-modal network dataset due to the differing schemas of the network datasets.
Technical restrictions
The following technical restrictions apply to StreetMap Premium Custom Roads:
- The customer is responsible for the creation and maintenance of any new networks.
- The customer is responsible for the transfer of their custom networks to new releases of StreetMap Premium.
- The customer can use the Custom Roads data only on the machines or mobile devices that StreetMap Premium Custom Roads is licensed for.
- Should the customer not renew their subscription to StreetMap Premium Custom Roads, the customer must remove and stop using the dataset.
- Custom Roads is only supported for use in ArcGIS Pro, ArcGIS Enterprise, and ArcGIS Navigator (mobile geodatabase format). Refer to Licensing and the ArcGIS Network Analyst extension in the ArcGIS Pro help and User Types what's included on the Esri website for more information.
ArcGIS Pro
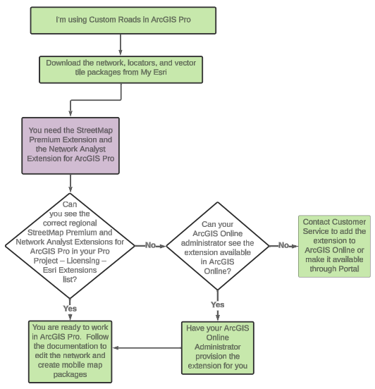
Use the following diagram to determine the licensing requirements and typical workflow for StreetMap Premium Custom Roads implementations in ArcGIS Pro.

ArcGIS Enterprise (ArcGIS Server)
Use the following diagram to determine the licensing requirements and typical workflow for StreetMap Premium Custom Roads implementations in ArcGIS Enterprise (ArcGIS Server).
